BIM应用始于美国,美国总务管理局于2003年推出了国家3D-4D-BIM计划,并陆续发布了系列BIM指南。美国建筑科学研究院于2007年发布NBIMS,旗下的Building SMART联盟负责BIM应用研究工作,并建立IFC标准、NBIMS、美国国家CAD标准等一系列应用标准。2009年,美国威斯康辛州成为第一个要求州内新建大型公共建筑项目使用BIM的州政府,德克萨斯州设施委员会也宣布对州政府投资的设计和施工项目提出应用BIM 技术的要求。2010年,俄亥俄州政府颁布BIM协议,日本的国土交通省宣布推行BIM技术。目前日本BIM应用已扩展到全国范围,并上升到政府推进的层面。欧洲、韩国也已有多家政府机关致力于BIM应用标准的制定。在建筑这项集体“运动”的事业中,BIM正引发一次史无前例的彻底变革。
我国工程建设行业从2003 年开始引进BIM技术,目前的应用以设计公司为主,各类BIM咨询公司、培训机构,政府及行业协会也开始越来越重视BIM的应用价值和意义。先后举办了“全国勘察设计行业信息化发展技术交流论坛”、“与可持续设计专家面对面”的BIM主题研讨会、“BIM建筑设计大赛”、“勘察设计行业BIM技术高级培训班(第一期)”等;Autodesk也正式推出基于BIM的Autodesk RevitArchitecture 2010、Revit Structure 2010、Revit MEP 2010、AutoCAD Civil 3D 2010 以及Autodesk Navisworks 2010 等软件;中建国际设计顾问有限公司(CCDI)、上海现代建筑设计集团、Kling Stubbins国际建筑设计中国分部以及美国Aedis建筑与规划设计中国公司等都在不同项目的不同程度上使用了BIM技术。国家“十一五”科技支撑计划和“十二五”建筑信息化发展纲要中也将BIM技术纳入研究内容。
现阶段BIM的使用者以设计单位为主,就应用广度和深度而言,BIM在中国的应用还只是刚刚开始,但会逐步推广和深入到建筑行业各个领域。从全球化的视角来看,BIM的应用已成主流。
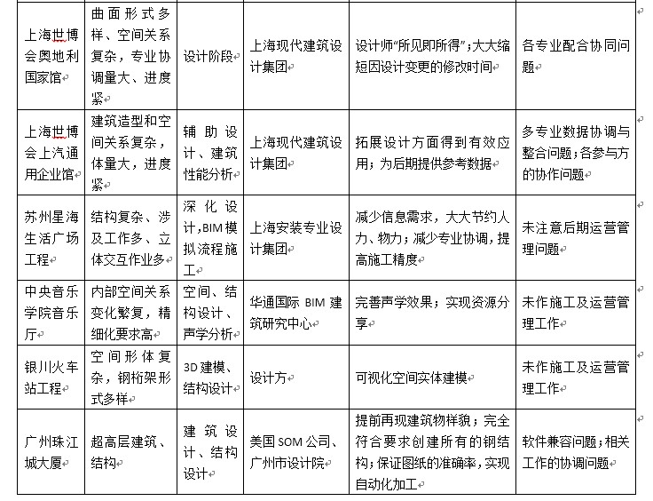
BIM在我国建筑业应用初见成效,尤其适用于复杂项目,但同时也存在诸多问题。目前在一些工程实施过程中开始得到应用,近年来BIM典型应用案例汇总见表1。


编辑:Seven
摘自:何清华,钱丽丽,段运峰,李永奎.BIM在国内外的应用的现状及障碍研究[J].工程管理学报,2012,26(1):12-16


